Adapatation 2din dans dessus GPS

Vous êtes nouveau ? Venez vous présenter
Avatar de l’utilisateur
PRUFFIN
Messages : 85
Inscription : 12 mars 2019, 17:40 PM

Adapatation 2din dans dessus GPS

Message par PRUFFIN »

Bonjour,

J'ai entamé une conversion d'un dessus GPS pour monter un autoradio 2Din (chinois) en lieu et place du GPS d'origine devenu obsolète.
Ce montage permettra d'avoir un GPS moderne tactile android avec en plus toute les fonctions Bluetooth, wifi, , radio numérique , etc... capacité d'avoir un kit main libre sur le 2DIn, caméra de recul etc...en deux mots le moderne.
La chaîne Hifi Bose d'origine étant d'excellente qualité pas question de la supprimer, l'ampli est au TOP et la partie pré ampli avec lecteur CD , radio est très bien (radio mieux que sur le 2din) on conserve les capacité d'origines, pas de bidouilles pour la climatisation, etc....
Mais et oui il est nécessaire de :
1) refaire une commande de motorisation du volet==> solution personnelle a base d'Arduino,( c'est au point, reste à "industrialiser") voir ci dessous
2) commuter automatiquement ou manuellement entre le son du 2 Din et celui du pré ampli bose de la Chaine d'origine, idem ci dessus l'arduino ce charge de cela en plus
la Taille 2din 178 x 104 x 57 est celui qui va convenir pour conserver la motorisation d'origine avec certe un leger découpage du plastique arrière .
Un 2 Din a aussi l'avantage d'avoir des sorties HP qui sont symétriques donc adaptables tres simplement sur la Chaine bose qui est aussi en symétrique (AVG+/AVG- , AVD+/AVD-, ARD+/ARD-,ARG+/ARG-,Center+/Center-). 5 relais DPST on dérive les liaisons entre le préampli et l'ampli et voila le tour est joué pour commuter entre l'origine et le 2DIN. juste a daptater le niveau une carte pont diviseur est prévue pour cela.
Bon voyons la carte Arduino
son job gérer le volet et commuter l'audio
Pour l'audio lorsque le volet est ouvert elle commute un relais qui sert d'alimentation pour le +2DIN , elle surveille le retour 2DIN on (exemple avec le retour antenne) et mesure sur les voies AVG et AVD si un signal audio est présent . SI oui alors on commute automatiquement sur le 2Din (exemple appel téléphonique en Bluetooth , Avertissement du GPS...). On peut forcer manuellement a revenir sur le bose d'origine (CD, Tuner, ...) avec la touche Tilt qui ne sert plus a bouger le volet, mais a commuter entre auto et manuel sur bose. Comme cela on peut écouter son CD favori et avoir le téléphone qui commute automatiquement....
Lorsque l'on ferme le couvercle alors on repasse automatiquement en pré ampli bose .
mieux que parot!
La motorisations est relativement simple c'est le bouton Open qui commande l'ouverture et la fermeture à l'image de l'origine. La coupure du contact ferme le volet pour cela il y a une auto-Alimentation par du +12 autre que le contact. Reste l'initialisation des position ouvert et fermé, c'est simple par défaut et en l'absence d'avoir réalisé le cycle d'initialisation on a des position aux environs du 1/3 et 2/3 pour éviter de tout caser mécaniquement!
La procédure d'initialisation des positions est très simple à la mise sous tension dans les 3 secondes il faut appuyer simultanément sur Tilt et Open après 5 bips d'un buszzer qui confirme on a un cycle simple ou l'on mets manuellement le volet en position fermé on valide avec Tilt , on le mets en position ouvert on valide avec Tilt , la le pilote ferme le volet, l'ouvre et le ferme pour montrer si ok on valide avec tilt et la les positions sont mémorisées en EEPROM de l'arduino si pas OK dans le cycle on utilise Open à la place de tilt et la il reprends le cycle a l'étape n-1, on peu mémé abandonner le cycle en appuyant simultanément sur open et Tilt. Et voila au cycle suivant et au démarrage de la carte (mise du contact) on lis l'EEPROM et si un init est OK (valeur non nulle non -1 et init fait) alors on récupéré les Valeurs .
Voila un buzzer est utilisé pour indiquer les contrôles...
Bon je reviendrais plus en détail dessus plus tard.
Un proto arduino (Mega) est OK avec montage en shield volant, le programme est TOP voir video.
mis au point sur simulateur arduino et testé sur carte mega.
la solution finale c'est un arduino nano avec un shiel L298 (tout fait plus simple) et tout le relayage ...connecteurs etc
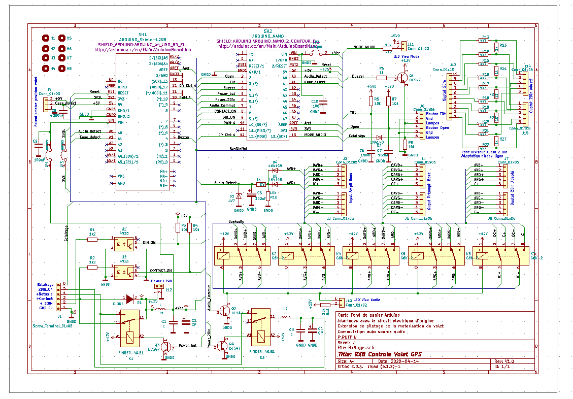
J'ai dessiner un CI pour monter en lieu et place de module GPS voir image virtuelle sous Kicad. je vais commander tout ça avec les composant
Reste plus qu'a faire venir le 2din et bricoler son montage mécanique

voila la video du test , pour la qualité j'ai compressé un max c'est ici [youtube]https://youtu.be/TsvBSLY0S58[/youtube]
Pour les Bips je vais les modifier a la fin du développement plus court, mais en phase test ca aide bien!!! :cool:

A bientôt pour la suite

Pièces jointes
schema
schema
Simulation Arduino
Simulation Arduino
test maquette
test maquette
20200418_160729.jpg
20200418_160742.jpg
le PCB en vue 3D
le PCB en vue 3D
vue de profil.jpg
Dernière modification par PRUFFIN le 20 avr. 2020, 10:29 AM, modifié 2 fois.
Avatar de l’utilisateur
guizmo
Messages : 4121
Inscription : 24 févr. 2009, 00:48 AM
Localisation : Alsace

Re: Adapatation 2din dans dessus GPS

Message par guizmo »

Curieux de voir la suite :clap:

Avatar de l’utilisateur
Jiisan
Messages : 367
Inscription : 18 mai 2018, 19:52 PM
Localisation : Ille et Vilaine

Re: Adapatation 2din dans dessus GPS

Message par Jiisan »

guizmo a écrit : 19 avr. 2020, 18:54 PM

Curieux de voir la suite :clap:

Idem :love:

PS : le post devrait être dans "Fais le toi même" :D

Avatar de l’utilisateur
PRUFFIN
Messages : 85
Inscription : 12 mars 2019, 17:40 PM

Re: Adapatation 2din dans dessus GPS

Message par PRUFFIN »

si un admin peut le déplacer je m'en suis rendu compte trop tard.... :ange:

Avatar de l’utilisateur
PRUFFIN
Messages : 85
Inscription : 12 mars 2019, 17:40 PM

Re: Adapatation 2din dans dessus GPS

Message par PRUFFIN »

voila la video du test , pour la qualité j'ai compressé un max c'est ici [youtube]https://youtu.be/TsvBSLY0S58[/youtube]
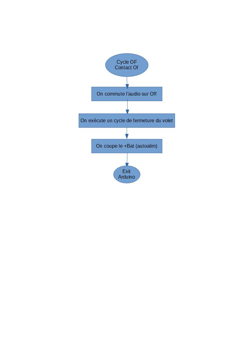
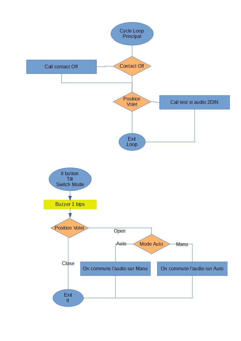
et quelques diagrammes de flux pour expliquer:

Pièces jointes
Cycle 1.jpg
Cycle 3.jpg
Cycle 2.jpg
Cycle 4.jpg
Cycle 5.jpg
Avatar de l’utilisateur
PRUFFIN
Messages : 85
Inscription : 12 mars 2019, 17:40 PM

Re: Adapatation 2din dans dessus GPS

Message par PRUFFIN »

Je me pose la question si je ne mettrais pas deux positions Open (un peu comme d'origine) ... Je verrais si besoin .
Ca ne serait pas complexe par contre ce ne serait pas le bouton Tilit que je reserve a l'audio mais Open qui serait utilisé première ouverture position intermédiaire seconde Appui sur Open full open....et ensuite close...
Ou mieux une possiblité d'ajustement fin style potar +/- pour cela j'ai réservé une pinoche analogique en réserve A2 ; qu'on peut reprendre sur le shield L298, au cas ou....
et une mise a jour des simulations PCb (j'ai recupéré les empreintes qui vont bien)

Pièces jointes
Pcb_dessus.jpg
vue de profil.jpg
Avatar de l’utilisateur
PRUFFIN
Messages : 85
Inscription : 12 mars 2019, 17:40 PM

Re: Adapatation 2din dans dessus GPS

Message par PRUFFIN »

Des news

j'ai tranché pour le Tilt Volet.
Bien sur le bouton Tilt reste affecté a l'audio.
J'ai mis la possibilité d'avoir deux mini interrupteurs boutons sur le coté gauche du volet ( a gauche de l'écran du 2 din) qui seront Tilt+ et Tilt-
un appui sur l'un de ces boutons modifie la position courante en +/- 10% de la position actuelle.
Nous somme limité en open au maxi de la position initiale et en fermeture a 1/2 de la course entre ouvert et fermé
A gauche de l'écran j'ai prevu deux led derrière le volet translucide pour indique le mode et la source audio
Le hard les pcb n'étant pas encore en fabrication ils ont été corrigés et le soft a été corrigé adapté (10 lignes de c, une subroutine en plus).
j'utilise l'entrée A2 pour cela.

A+

Avatar de l’utilisateur
guizmo
Messages : 4121
Inscription : 24 févr. 2009, 00:48 AM
Localisation : Alsace

Re: Adapatation 2din dans dessus GPS

Message par guizmo »

:clap:

Avatar de l’utilisateur
PRUFFIN
Messages : 85
Inscription : 12 mars 2019, 17:40 PM

Re: Adapatation 2din dans dessus GPS

Message par PRUFFIN »

Le 2din autoradio GPS vidéo en 7" écran tactile Android 9 wifi bluetooth.. .. versus made in china à 55€ viens d être commandé. Dur de trouver moins cher pour un full, d autant que pour l audio on conserve le must bose d origine pour les radios, les cd, bon pour l usb ca sera via 2din mais de toute façon l encodage n est pas du top audio...
On verra l Android si on peut le faire communiquer avec arduino et pourquoi pas avec le can bus auto..tout ca avec le bus sca/scl (can ) arduino, les pinoches sont accessibles sur le shield.. :salut:

Pierro04
Messages : 84
Inscription : 28 mars 2020, 02:32 AM

Re: Adapatation 2din dans dessus GPS

Message par Pierro04 »

sacré boulot .
aurait tu le lien vers le 2din chinois ?

Avatar de l’utilisateur
PRUFFIN
Messages : 85
Inscription : 12 mars 2019, 17:40 PM

Re: Adapatation 2din dans dessus GPS

Message par PRUFFIN »

ici sur ebay : https://www.ebay.fr/itm/164034573840
pour le boulot assez simple pour un vieux briscard de l'embarqué - info indus

Fab2rex
Messages : 63
Inscription : 16 août 2019, 14:45 PM

Re: Adapatation 2din dans dessus GPS

Message par Fab2rex »

PRUFFIN a écrit : 22 avr. 2020, 08:18 AM

pour le boulot assez simple pour un vieux briscard de l'embarqué - info indus

On le sent bien que la pratique est éprouvée.
Bravo pour la clareté des explications.

Avatar de l’utilisateur
Jiisan
Messages : 367
Inscription : 18 mai 2018, 19:52 PM
Localisation : Ille et Vilaine

Re: Adapatation 2din dans dessus GPS

Message par Jiisan »

Merci PRUFFIN, 2DIN enregistré en favoris :D Vivement la suite et surtout le kit à monter soi-même :siffler:

Avatar de l’utilisateur
PRUFFIN
Messages : 85
Inscription : 12 mars 2019, 17:40 PM

Re: Adapatation 2din dans dessus GPS

Message par PRUFFIN »

Pour le Kit on y pense ..... :cool: :??: :chut:

Pierro04
Messages : 84
Inscription : 28 mars 2020, 02:32 AM

Re: Adapatation 2din dans dessus GPS

Message par Pierro04 »

le kit le kit le kit ...j arrête je sors.

Avatar de l’utilisateur
PRUFFIN
Messages : 85
Inscription : 12 mars 2019, 17:40 PM

Re: Adapatation 2din dans dessus GPS

Message par PRUFFIN »

Pour le kit je termine le proto sur la mienne et ensuite on mettra on line sous une forme a voir .
Tout est Ok coté schéma les derniers ajustement et vérifications sont réalisés.
J'ai généré les fichiers Gerber (j'utilise Kicad comme cao) et j'ai uploader tout ca a l'autre bout de la planète pour consulter des fournisseurs ( par 5 exemplaire mini) mais a ce prix (paquet de cigarette) pas de soucis!!! :lol:
On attend le retour
on va approvisionner les quaelques composant que je n'ai pas dans mes tiroirs , préparer un "harnai" propre pour reprendre sur la connectique d'origine avec des jolis connecteurs et voila.
On attend l'arrivé du din pour l'encombrement mécanique. Normalement il va falloir jouer de la dremel coté moteur du volet sur le capot arrière du 2 Din et certainement retailler la fentre du volet pour encastrer proprement la face avant du 2DIn.

.A+ :salut:

Avatar de l’utilisateur
Jiisan
Messages : 367
Inscription : 18 mai 2018, 19:52 PM
Localisation : Ille et Vilaine

Re: Adapatation 2din dans dessus GPS

Message par Jiisan »

PRUFFIN a écrit : 24 avr. 2020, 22:31 PM

Pour le kit je termine le proto sur la mienne et ensuite on mettra on line sous une forme a voir .
Tout est Ok coté schéma les derniers ajustement et vérifications sont réalisés.
J'ai généré les fichiers Gerber (j'utilise Kicad comme cao) et j'ai uploader tout ca a l'autre bout de la planète pour consulter des fournisseurs ( par 5 exemplaire mini) mais a ce prix (paquet de cigarette) pas de soucis!!! :lol:
On attend le retour
on va approvisionner les quaelques composant que je n'ai pas dans mes tiroirs , préparer un "harnai" propre pour reprendre sur la connectique d'origine avec des jolis connecteurs et voila.
On attend l'arrivé du din pour l'encombrement mécanique. Normalement il va falloir jouer de la dremel coté moteur du volet sur le capot arrière du 2 Din et certainement retailler la fentre du volet pour encastrer proprement la face avant du 2DIn.

.A+ :salut:

:love: :clap: :10/10:

Avatar de l’utilisateur
PRUFFIN
Messages : 85
Inscription : 12 mars 2019, 17:40 PM

Re: Adapatation 2din dans dessus GPS

Message par PRUFFIN »

A l'autre bout de la planète ils sont trop fort, réglé le "paquet de cigarette" hier et les Boards sont en production et je peu connaitre l'avancement en ligne (15% a cette heure) ....

Avatar de l’utilisateur
PRUFFIN
Messages : 85
Inscription : 12 mars 2019, 17:40 PM

Re: Adapatation 2din dans dessus GPS

Message par PRUFFIN »

Un admin peut il déplacer dans faire soi même

Avatar de l’utilisateur
PRUFFIN
Messages : 85
Inscription : 12 mars 2019, 17:40 PM

Re: Adapatation 2din dans dessus GPS

Message par PRUFFIN »

Les boards sont Ok a 100% . Dans les startings blocks pour l'expedition.
Les composant manquants sont commandés
On devrait bientôt pouvoir monter le proto.
ce qui me concentre le plus c'est le 2din chinois il est toujours en départ expédition.... mais bon c'est pas la poste Néerlandaise ca devrait arriver

Répondre